北半球炎热的7月
高考学子们结束了苦哈哈的3年奋斗
但仍然要在等待录取的过程中和家人一起经受一考定终身的煎熬
虽然中国有无数耳熟能详的名牌大学
但是泱泱大国,资源相对还是有限
无数优秀的高中生必须要经过窄窄的独木桥
毕竟高考还是一个相对公平的标尺
但是,对于大多数中等收入的家庭而言,
出国留学也已经是一个可行的选择
毕竟世界范围内有更多优秀的大学供大家选择
相信每个家长也都希望在自己力所能及的范围内给孩子提供更多的选择机会
中国的高考成绩也被越来越多的世界名校所接受
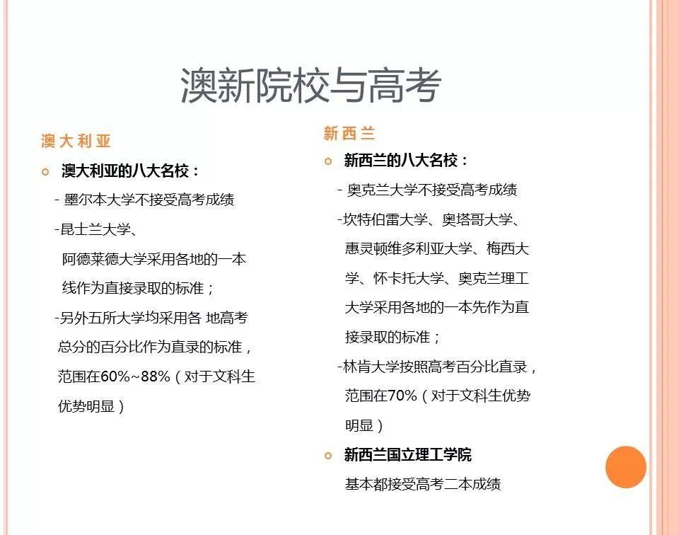
今天我们来看看澳洲和新西兰的大学对于高考的接受情况

7月的南半球,正是凉爽舒适的冬季,【百伦留学移民】的老师带着新西兰的高中同学们利用南半球寒假的时间一起参观了新西兰八所名校之一的坎特伯雷大学,下面就给大家详细介绍一下这一世界名校。

同时,也替国内的高中生们到坎大所在的新西兰南岛城市基督城踩踩点儿,给大家展示一下新西兰的风采。

坎特伯雷大学UC,全球顶尖大学,2020年QS世界大学排名第227位。1873年建校,新西兰第一个QS五星大学,11亿纽币全面升级、揽获教育建筑奖项的教学设施,也可以用高考成绩申请坎大哟!下面是坎大UC接受各省高考文理科分数线直录的标准。
|
坎特伯雷大学直录 |
坎特伯雷大学直录 |
坎大国际学院 |
坎大国际学院 |
坎大国际学院 |
||
|
理科1 |
文科1 |
理科2 |
理科3 |
文科2 |
||
|
安徽 |
496 |
550 |
426 |
461 |
504 |
|
|
北京 |
527 |
559 |
423 |
475 |
480 |
|
|
重庆 |
525 |
545 |
435 |
480 |
458 |
|
|
福建 |
493 |
550 |
393 |
443 |
464 |
|
|
甘肃 |
470 |
519 |
366 |
418 |
400 |
|
|
广东 |
495 |
546 |
390 |
443 |
455 |
|
|
广西 |
509 |
521 |
347 |
428 |
388 |
|
|
贵州 |
470 |
542 |
369 |
420 |
453 |
|
|
海南 |
603 |
654 |
539 |
571 |
593 |
|
|
河北 |
502 |
549 |
379 |
441 |
461 |
|
|
黑龙江 |
477 |
500 |
372 |
425 |
424 |
|
|
河南 |
502 |
536 |
385 |
444 |
447 |
|
|
湖北 |
505 |
542 |
388 |
447 |
445 |
|
|
湖南 |
500 |
553 |
448 |
474 |
523 |
|
|
内蒙古 |
477 |
522 |
352 |
415 |
436 |
|
|
江苏 |
345 |
339 |
307 |
326 |
277 |
|
|
江西 |
522 |
558 |
449 |
486 |
502 |
|
|
吉林 |
530 |
544 |
350 |
440 |
372 |
|
|
辽宁 |
512 |
564 |
369 |
441 |
482 |
|
|
宁夏 |
457 |
538 |
381 |
419 |
455 |
|
|
青海 |
407 |
488 |
376 |
392 |
444 |
|
|
陕西 |
468 |
518 |
363 |
416 |
400 |
|
|
山东 |
514 |
542 |
443 |
479 |
503 |
|
|
上海 |
503 |
503 |
403 |
453 |
403 |
|
|
山西 |
507 |
542 |
432 |
470 |
481 |
|
|
四川 |
547 |
540 |
459 |
503 |
472 |
|
|
天津 |
500 |
551 |
450 |
475 |
475 |
|
|
新疆 |
450 |
510 |
326 |
388 |
387 |
|
|
西藏 |
425 |
420 |
320 |
373 |
320 |
|
|
云南 |
535 |
560 |
435 |
485 |
480 |
|
|
浙江 |
595 |
595 |
496 |
546 |
496 |
1. 满足理科1 适合申请工程、工业设计、科学、林学、商学等各个专业
2. 满足文科1的高考分数可适用于申请坎特伯雷大学的专业方向有商科、法律、教育和健康科学、文学、社会工作、体育训练、司法和语疗等。
【坎特伯雷大学国际学院UCIC】位于坎特伯雷大学校园内,提供桥梁课程。满足条件的学生可以申请大一快捷课程,期满合格之后可升读坎特伯雷大学大二。
坎特伯雷大学国际学院UCIC的上述【预科】和【国际大一】课程为同学们创造了更多的人生可能性。兼具小班教学的优质教学效果并共享坎特伯雷大学的先进硬件设施,性价比超高的课时安排和丰厚的奖学金为同学们的大学学习创造了更好的机会。老师的介绍引起了同学们浓厚的兴趣,提问不断。UCIC提供的课程和小班教学特别适合从高内读高中直接过来的同学们尽快适应国外的教学方法。

1. 满足理科2的高考分数适用于申请坎大国际学院UCIC的大一快捷课程:自然科学、商科和工业设计。
2. 满足理科3的高考分数适用于申请坎大国际学院UCIC的大一快捷课程:工程。
3. 满足文科2的高考分数课适用于申请坎大国际学院UCIC的大一快捷课程:商科和自然科学(地理、地质、生物、计算机科学、数学和统计),工业设计(游戏设计)。
|
考试类型 |
坎大直录英语标准 |
坎大国际学院英语标准 |
|
学术雅思 |
总分6.0, 小分不少于5.5 |
总分5.5, 小分不低于5 |
|
托福IBT |
总分80, 阅读、听力和写作不低于19 |
46,写作不低于14 |
|
培生学术英语 |
总分50, 沟通部分不低于 42 |
42小分不低于36 |
|
新西兰英语证书NZCEL |
学术英语 4级 |
学术英语4级 |
|
坎大语言中心CCEL |
学术英语EAP2 C+ |
n/a |
注册教师英语标准请参考https://www.canterbury.ac.nz/enrol/international/english/
更多坎特伯雷大学直录方式和英语录取标准请查询 https://checkwhatyouneed.canterbury.ac.nz/
坎大国际学院录取方式及英语录取标准请查询 https://www.ucic.ac.nz/admissions-requirements
坎特伯雷大学工程学院拥有全球公认的工程教学和毕业生质量。
2019年,坎特伯雷大学土木工程在世界大学学术排名(Academic Ranking of World Universities)中位列第七。
Ø 工程和技术领域研究水平新西兰前两名
Ø 新西兰工程师协会认证、新西兰是华盛顿协议成员国
Ø 1.4亿纽币的投入,全球顶尖的工程实践设备
新西兰最大的机器人HIT实验室最新获政府拨款320万纽币,大学拨款450万纽币

坎特伯雷大学科学学院由生物、化学、地理地质、物理、天文学、心理学、沟通障碍研究所、淡水管理中心、南极研究中心等部门组成。学院研究项目广泛:应用于痕量分析的光谱研究(SIFT)、新西兰独特的生态环境研究、暴露于环境化学物质中的人文地理研究、蛋白生物化学研究、分子生物学研究、火山研究、心理过程的神经化学研究、海洋动物生物活性化合物研究、南极研究以及食品化学和毒理学研究。杰出校友包括卢瑟福, 原子物理学之父, 1908年获得诺贝尔奖。

Ø 地球和海洋科学– 世界200强
Ø 环境科学– 世界200强
Ø 地理学– 世界200强
Ø 新西兰第一的生物研究
Ø 新西兰前两名的化学研究
Ø 新西兰前三的物理、统计学研究
Ø 新西兰最多的野外实践基地
独一无二的实习基地,南极和尼日利亚雨林的研究设施
Ø 2.19亿纽币打造 全球领先的实验室
生物分子相互作用研究所(BIC),纳米工程科技集团(NEST)
Ø 新西兰唯一的天文学和林业科学
中国南方航空公司赞助的天文观测站Mount John
Ø 新西兰最大的言语和语言治疗专业-语疗师协会认证
Ø 与医院和中风康复中心紧密合作的听力学
坎特伯雷大学商学院拥有全球最权威商学院的三项认证:国际高等商学院协会(AACSB)认证,世界MBA协会(AMBA)认证,以及欧洲教育质量体系(EQUIS)认证。坎特伯雷大学商学院是全球为数不多的拥有‘三皇冠’的商学院,位列全球最具影响力的精英级商学院。

新西兰第一所授予商科学位的大学(1906)
Ø 会计、金融 – 世界前150名
Ø 法律 – 世界前150名,新西兰唯一的刑事司法
Ø 新西兰第一的市场营销和旅游业研究
Ø 新西兰前三的经济学、管理、人力资源等其他商学研究
拥有130多年历史的教育学院,致力于培养全球优秀教师。除了教师教育之外,该学院的体育训练以及人类健康也非常著名。

Ø 教育学 — 世界前200名
Ø 健康科学(非临床) 公共健康– 新西兰研究第一名
Ø 对外英语教学
Ø 运动教练 — 国际认可,注重实践
Ø 早期幼儿教育,教师教育—130多年历史,国际认证
Ø 新西兰南岛唯一的研究生阶段的 心理咨询专业
坎特伯雷大学文学院在学术上充满活力,拥有众多重要的研究中心,开设有40多门专业,横跨人文、社会科学、语言和艺术等。
Ø 英语语言和文学 – 全球200 强
Ø 语言学 – 全球200 强
新西兰语言、神经和行为研究中心
Ø 哲学– 全球200 强
Ø 社会学– 全球200 强
Ø 新西兰第一的政治科学、国际关系和公共政策研究
Ø 新西兰前两位的音乐、文学艺术研究
Ø 新西兰前三的视觉艺术研究
Ø 新西兰唯一的数字艺术
*文中未特别注明出处的数据来源于最新新西兰Performance-based Research Fund(PBRF)和全球QS排名。
百伦的老师和学生们在坎特伯雷大学UC感受这所古老而又现代的大学,流连忘返!





。
。
。
想了解更多坎特伯雷大学信息,
请访问官方网站: www.canterbury.ac.nz
坎特伯雷大学UC多年来培养了各行各业的人才
知名校友众多
是新西兰八大名校的代表院校之一
更多澳新留学移民咨询
请关注百伦移民留学微信公众号

要 留 学,找 百 伦
要 移 民,找 百 伦

百伦移民留学
五名IAA 持牌移民顾问
各类别签证、移民申请
澳大利亚QEAC认证留学机构
新西兰教育部认证留学机构
100%免中介费留学新西兰
新西兰交通部指定驾照翻译
奥克兰办公室
地址:Lv 3 220 Queen St AKL
电话:+64 9 3681588
咨询邮箱:3681588@gmail.com
咨询邮箱:3681588@gmail.com
中国办公室
地址:上海市陕西北路1438号财富时代大厦1111室
电话:+86 21 60956826 60956827
咨询邮箱:3681588@3681588.com
我就知道你在看
?
原文转自: Byron留学移民
原创文章,作者:百伦君,如若转载,请注明出处:https://www.byron2005.com
