
-
新西兰入境限制令延长8天
-
离开中国大陆后在第三地待满14天的人准许入境
-
北京签证中心继续关闭

今天(2月15日)下午,新西兰政府宣布,将入境限制令再延长8天,以防止新型冠状病毒疫情进入新西兰。以此计算,入境限制令将从2月16日晚上11:59延长至2月24日晚上11:59。该政策将每48小时重新进行一次评估。
虽然限制令延长了期限,但是,本次入境限制令更新在某种程度上放宽了限制要求。最新政策决定,离开中国大陆后,在其他国家或地区待满14天的人,可以入境新西兰。
这对于数千名由于入境限制令的影响,无法返回新西兰按时返校的中国留学生而言,无疑是个重大喜讯。中国留学生们可以先离开中国大陆并在其他国家待满14天,之后就可以顺利返回新西兰。
但是目前政策细则中暂时还未明确在其他地区待满14天后返回新西兰的人是否还需要进行为期14天的自我隔离措施。百伦君认为,原则上讲应该无需再次自我隔离,我们将在核实后第一时间告知大家。
此外,新西兰北京签证中心将继续暂时关闭。
政策更新文件英文原文请滑至本文末尾左下角点击【阅读全文】获取。

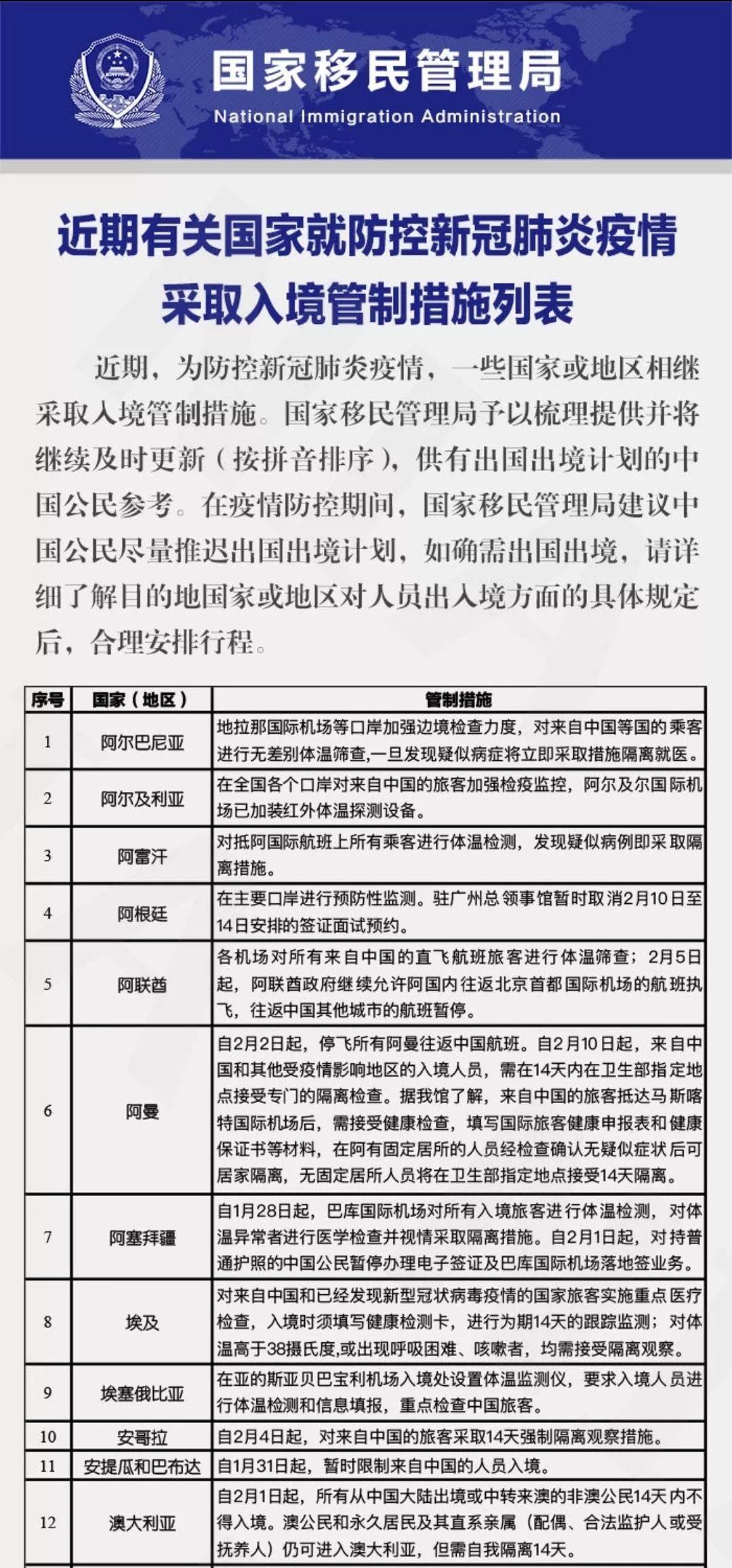
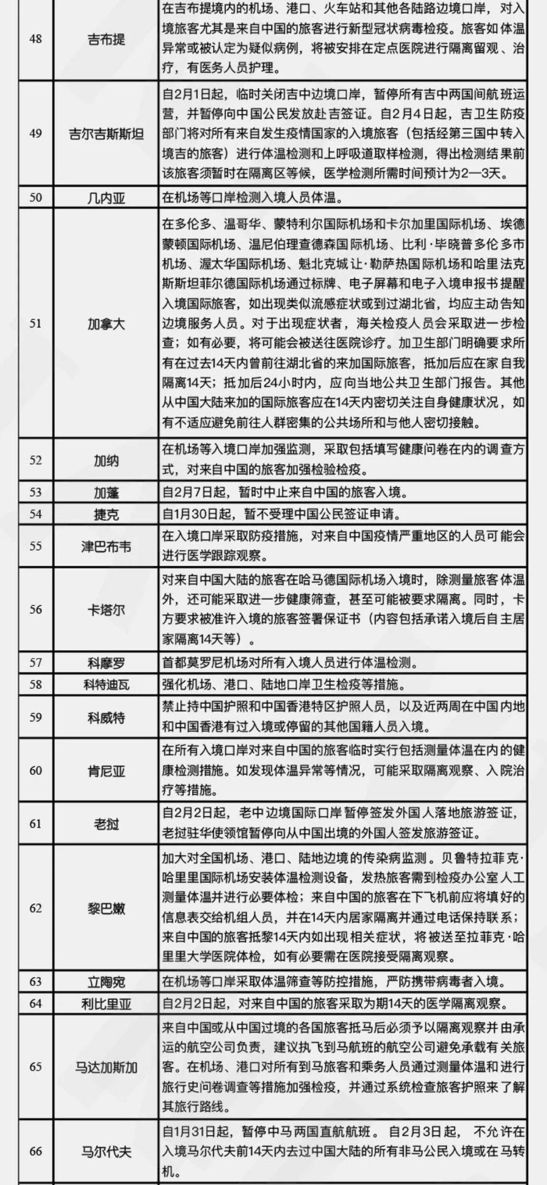
为方便大家迂回返回新西兰时,避开其他对中国有临时入境限制令的国家,百伦君在此附上各国对中国入境限制的最新更新(截止至2月14日),供需要的朋友参考。










如果您的有任何问题,欢迎随时联系我们,百伦移民留学的五位持牌顾问竭诚为您服务。
扫描下列二维码
免费咨询预约

更多澳新留学移民资讯
请关注百伦移民留学微信公众号

要 留 学,找 百 伦
要 移 民,找 百 伦


百伦移民留学
五名IAA 持牌移民顾问
各类别签证、移民申请
澳大利亚QEAC认证留学机构
新西兰教育部认证留学机构
100%免中介费留学新西兰
新西兰交通部指定驾照翻译
奥克兰办公室
地址:Lv 3 220 Queen St AKL
电话:+64 9 3681588
咨询邮箱:3681588@gmail.com
咨询邮箱:3681588@gmail.com
中国办公室
地址:上海市陕西北路1438号财富时代大厦1111室
电话:+86 21 60956826 60956827
咨询邮箱:3681588@3681588.com

原创文章,作者:百伦君,如若转载,请注明出处:https://www.byron2005.com