来新西兰两年都没有回过国,要换签证了才突然发现护照马上就要过期,于是赶紧登录奥克兰总领事馆官网预约换护照。自2016年9月1日开始,在新西兰更换护照都要先完成在线预约,然后打印出申请表,带好护照及护照复印件、签证复印件和三张白底的护照尺寸照片去总领事馆办理就可以了。
预约网址:http://ppt.mfa.gov.cn/appo

点击开始申请预约后,系统就会显示档案号,这个号码一定要用手机拍下来或者用纸笔记下来,之后的取消和变更都需要这个档案号的。录入完成,还需要上传白底的护照尺寸照片,系统审核通过就会进入预约界面。每天总领事馆都会开放90个名额,一般需要提前两天申请,目前看12月会比较繁忙,其他时间段都还是很好预约的。
预约当天,要保证在9:00之前到达。从1号高速的435出口下来,右转进入Great South Road,过一个红绿灯,就能看到右手边的630号大牌子了。

两年没有回国的我,在看到五星红旗的那一刻还是很激动的。

这里就是签证服务中心了,门口也就10个停车位,如果来晚了只能停在周围居民区里,千万不要随便占用别人的停车位,经常有不知情的被锁轱辘。


领事馆工作时间是周一到周五9:00–11:30收件,14:00–16:00取件,到的早就在门口的台阶处排队。


进门先拿号,第一个是签证(A开头的序号),第二个是护照和旅行证(B开头的序号),第三个是公正(C开头的序号),别选错了。

左手边有填单台和复印机,提醒办业务的亲们,相关证件的复印件要准备好带过来,否则要自助投币才能复印。

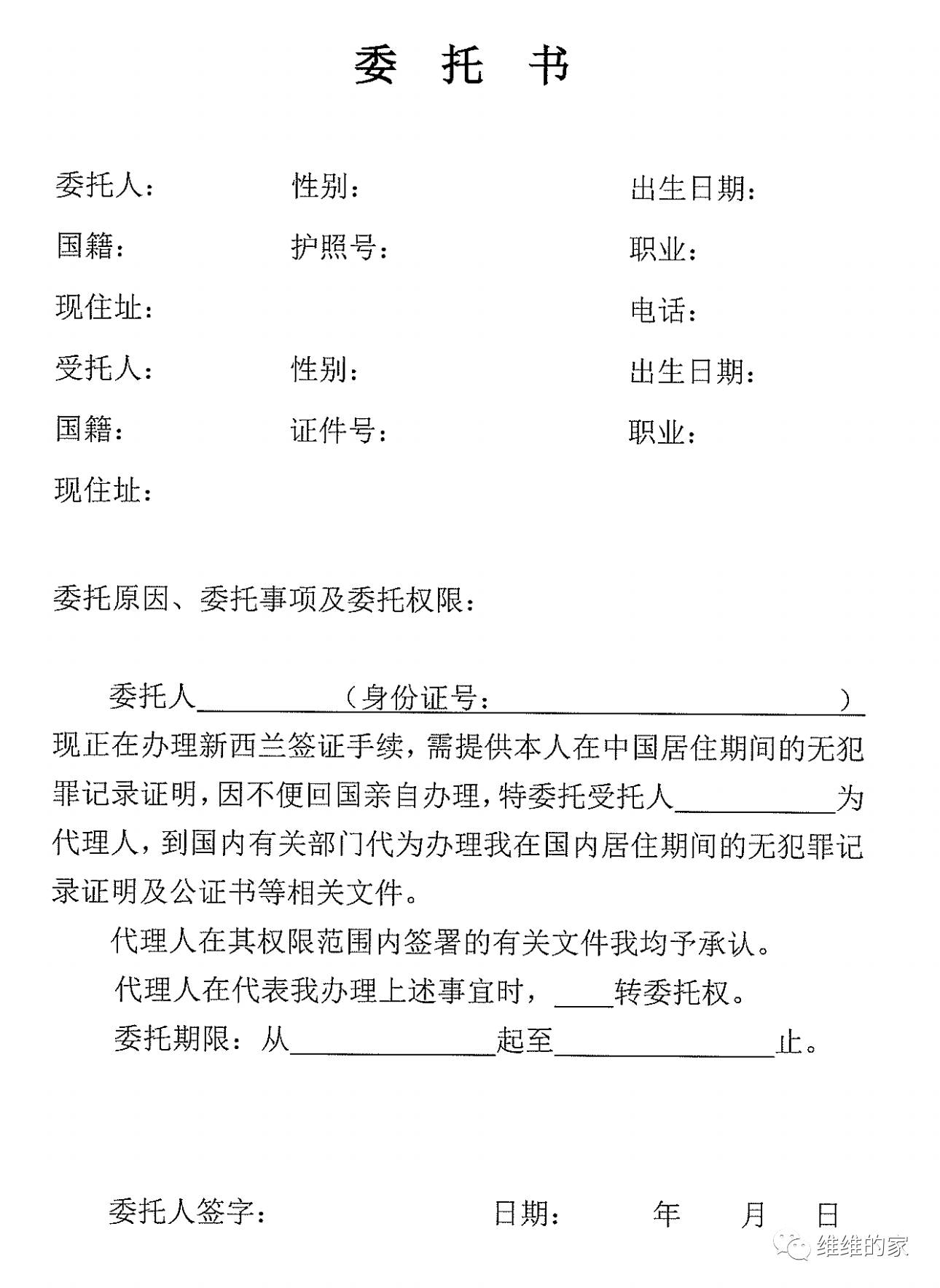
委托国内家属代为办理无犯罪记录公正的话,需要填写如下委托书和公证申请表:其中委托书所有内容都需填写,不知道怎么写就先空着,在窗口跟工作人员确认一下再填,注意不要签字!不要写日期!需要提供的文件是委托人和被委托人的证件(护照和身份证任一)原件及复印件。


六个窗口,左边两个办理护照和旅行证件,中间两个办理签证,右边两个办理委托公证事宜,其实工作人员都特别nice(除了→_→的那位女士,皱着眉头,就好像谁欠她多少钱似的
)

窗口的工作人员审核完材料,就会发一张粉色的小回单作为领证凭证,护照10个工作日以后领取,33纽币;公证3个工作日以后领取,40纽币;接受信用卡,不收现金,可以请朋友带领,办理当天在窗口申请就好。


护照换好,国内老爸爸也帮我办好了无犯罪记录公证,下一步就是申请2年的雇主担保工签了,攻略敬请期待

关注维维的家,获取更多新西兰留学,置业,旅游和生活资讯。
转自“维维的家”
原创文章,作者:百伦君,如若转载,请注明出处:https://www.byron2005.com